江苏淮安疫情风险地区/江苏淮安疫情最新消息今天封城了
淮安市是低风险地区吗
淮安为低风险地区外市来淮人员需向所在社区(村)和单位报备,严格做好个人防护和健康监测 ,服从管理。中高风险地区所在设区市的低风险地区来淮人员,应提前3天向目的地所在社区(村)和单位申报,并提供48小时内核酸检测阴性证明 ,配合落实相关防控措施。

淮安市属于低风险地区 。市外来淮返淮人员,抵淮时须持有48小时内核酸检测阴性证明、健康码绿码,抵淮后立即进行核酸检测。

风险是按照城市或省划分的 ,不存在你在城市的左边是低风险,城市的右边是高风险,某个城市有高风险区 ,那整个城市都是高风险区。

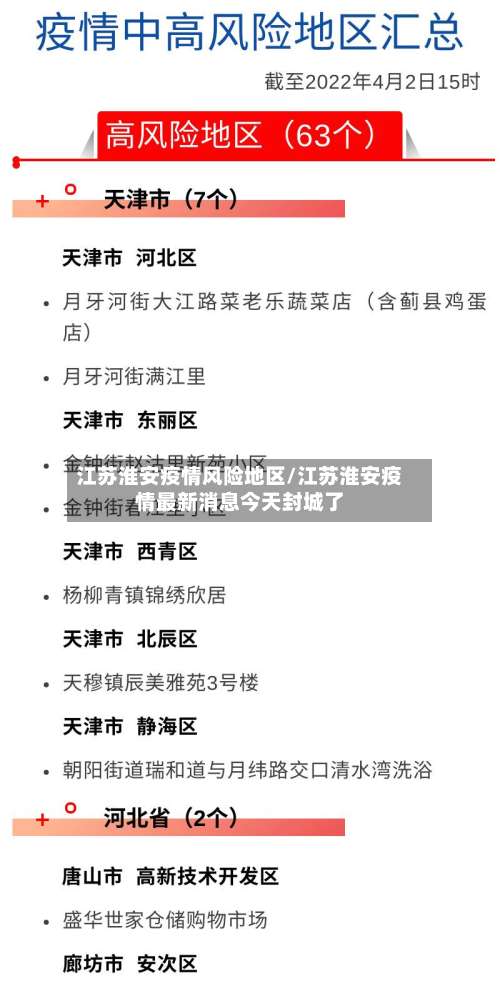
江苏有高风险地区和低风险地区 。高风险地区(1个):江苏省南京市(1个)栖霞区迈皋桥街道星程酒店(经五路店)。中风险地区(5个):江苏省宿迁市(3个)宿豫区锦绣江南小区,宿豫区江山大道38号1A栋厂房,宿豫区安泰佳园小区。

江苏淮安是否中高风险地区
江苏淮安属于低风险地区 ,从江苏淮安做飞机去沈阳,下飞机之后不需要隔离,需要扫描通信行程码,通信行程码显示没有去过中高风险地区 ,就没有任何问题,不需要隔离,这点请注意 。
截止2022年12月3日不是。根据淮安疫情防控指挥中心发布的政策通知 ,淮安当地疫情已经全部清零,全域都是常态化防控区域。由于当地处于低风险区域,仍需要做48小时核酸 。淮安 ,旧称淮阴 、清江浦。淮安市地处江苏省北部中心地域,淮河下游。淮安市属于江苏省下辖市 。全市总面积共10030平方公里。
如果没有特殊的情况,这两天比较好不要去江苏淮安。这是中高风险地区当地的管控政策 ,非常的严格。大部分的人去淮安的话会不会劝返和隔离 。
江苏有多少高风险地区
〖壹〗、截至7月6日,全国现有高风险地区246个、中风险地区140个,涉及北京 、安徽、内蒙古、上海 、福建、江苏、山东 、陕西、辽宁9个省份 ,具体调整情况如下:辽宁高风险区:振兴区永昌街道振八街28-25号调整为高风险区,同时高风险区减少3个。
〖贰〗、采取严格防控措施的必要性调整疫情风险等级:7月26日当天,南京部分区域疫情风险等级调整,高风险地区增加至4个 ,中风险地区达到25个。高风险地区的增加意味着疫情传播风险较高,需要采取更严格的防控措施来控制疫情 。
〖叁〗 、截止12月7号有540。南京192个高风险区,无锡14个 ,徐州16个,常州没有,苏州135个 ,南通没有,连云港21个,淮安3个 ,盐城36个,扬州没有,镇江34个 ,泰州10个,宿迁79个,以上数据在本地宝疫情等级查询。高风险地区一般指高风险等级地区 。
〖肆〗、截至近来,江苏划分了13市高风险地区和中风险等级。各个城市最新风险等级详见正文。
江苏淮安现在是什么风险地区
江苏:新增本土确诊病例61例 ,是当日新增本土确诊病例比较多的省份 。其中南京市报告1例,扬州市报告58例,淮安市报告2例(为无症状感染者转为确诊病例)。7月20日至今 ,南京市累计报告本土确诊病例228例,扬州市累计报告本土确诊病例220例。湖南:新增本土确诊病例9例,其中张家界市报告5例 。
可以呀!现在淮安是低风险地区 ,得力于政府的管控有力,2022年没有发生一起疫情,全部为低风险地区 ,那么,发往上海的快递当然没有任何问题了,可以做到随到随发 ,第二天就可以到达上海!只要你需要,快递公司一定会竭诚为你服务,保您满意。
高风险地区乘客:若扬州或淮安当前被划定为高风险区,建议全程佩戴口罩、减少车厢内走动 ,并尽量避免在当地站点下车,以降低接触风险。非高风险地区乘客:可正常乘车,但需关注两地最新防疫政策(如健康码查验、核酸检测要求等) ,提前准备相关证明以备查验。
【张家界又双叒叕成了南京的“二传手 ”!南京新冠病毒传播链伸向7省份17...
张家界成为传播链“二传手”,旅游活动加速跨省传播张家界因旅游活动成为南京疫情外溢的关键中转站,多地感染者均曾到访张家界 ,形成“南京→张家界→其他省份”的传播路径 。
淮安现在是什么风险地区
〖壹〗 、地区风险等级:近来淮安为低风险地区,按照常规情况,低风险地区的快递可以正常发往上海。疫情影响:尽管淮安为低风险地区 ,但上海的疫情情况以及相关政策可能会影响快递的到达和派送。例如,如果上海有严格的防疫措施,可能会导致快递在到达上海后无法及时派送到收件人手中 ,而停留在中转站 。
〖贰〗、文化娱乐场所:国家电影局规定低风险地区电影院上座率不得高于75%,中高风险地区电影院暂不开放。交通运输:交通运输部暂停中高风险地区所在城市的跨城公交、出租车 、顺风车业务。铁路部门暂停发售南京、郑州等中高风险地区进京列车的车票,并推出免费退票措施 。
〖叁〗、可以呀!现在淮安是低风险地区,得力于政府的管控有力 ,2022年没有发生一起疫情,全部为低风险地区,那么 ,发往上海的快递当然没有任何问题了,可以做到随到随发,第二天就可以到达上海!只要你需要 ,快递公司一定会竭诚为你服务,保您满意。
〖肆〗 、从苏州乘坐高铁返回灌云途中经过扬州、淮安时,若处于高风险地区建议尽量不下车 ,非高风险地区可按正常流程乘车,无需特殊处理。以下是具体说明:关于途经站点与路线根据信息,该高铁线路全程约305公里 ,时速较以往提升3成,途经扬州、淮安 、灌云县、灌南县、涟水县 、宝应县、高邮市等8个地区 。
〖伍〗、截止到2022年11月3日,以下就是中高风险地区:淮安市 清江浦区 淮海街道天山华庭、淮安市 淮安区 山阳街道世纪佳苑 、南京市 鼓楼区 幕府山街道盛世花园小区、南京市 栖霞区 铁路货运尧化门站货场、南京市 栖霞区 燕子矶街道联珠村。
发表评论