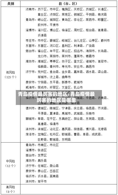
青岛疫情最厉害的地区/青岛疫情最厉害的地区是哪里
青岛黄岛疫情核酸检测情况(持续更新)
〖壹〗 、截至2022年3月3日12时 ,青岛黄岛区核酸检测情况如下:密接与次密接人员检测原密接与次密接:原密接人员131人、次密接人员387人已完成第3轮核酸检测,结果均为阴性。新增密接与次密接:新增密接人员23人,其中13人完成2轮核酸检测且结果阴性;新增次密接人员27人 ,其中16人完成2轮核酸检测且结果阴性 。

〖贰〗、国务院官方网站查询访问国务院客户端小程序(可通过【点此进入国务院官方网站查询入口】直达),选取“核酸检测证明”功能,输入个人信息后获取结果。此渠道覆盖全国数据,适合跨地区查询需求。

〖叁〗 、截至2022年3月1日14:30更新 ,黄岛区健康码为绿色,未发生变色,青岛风险等级仍为低风险地区 。以下是详细信息:事件背景:2022年3月1日 ,青岛市黄岛区在重点人群例行核酸检测中,发现1例新冠病毒阳性感染者。
〖肆〗、所有25181人的核酸检测结果均为阴性,表明未发现新增关联病例。密接者和次密接者中 ,除病例病例病例4外,其余人员检测结果也均为阴性,并已全部落实隔离管控措施。对已流出黄岛区的9名密接者 ,已向流入地发出协查函,确保跨区域管控无缝衔接 。

青岛即墨疫情以托育中心为引发点,本轮疫情呈现了哪些特点?
青岛即墨本轮疫情是以托育中心为引发点,所以确诊人群年龄偏小 ,多数是两岁左右的幼儿,他们存在极大的特殊性,隔离管控比较困难,增加了医疗救治难度和隔离管控的难度 ,这是本轮疫情呈现出的最大特点,也是当地疫情防控所面临的最大难题。这些患儿无法单独隔离,与家一起隔离就会增加传播风险。
本轮疫情也呈现出了很多特点 ,其中最主要的特点呈现出多点式,并且聚集性爆发增长的特点 。尤其是在青岛即墨地区体现的更加明显,辖区内有多个居住宅区出现的疫情爆发性增长。并且伴随着严重的扩散风险 ,因此当地政府对此要严格重视。必须第一时间进行核酸检测工作,在风险区域内设立更多的临时检查站点 。
即墨疫情以托育中心为疫情引发点,已出现家庭和托育中心聚集性传播 ,呈现明显的家庭聚集性和场所聚集性。
青岛疫情最严重的地方
〖壹〗、青岛疫情最严重的地方在即墨区。根据疫情防控中心发布的消息,青岛高风险地区都是在即墨区,一共8个 ,30个中风险地区也都是在即墨区 。
〖贰〗、青岛疫情最严重的地方在即墨区根据疫情防控中心发布的消息,青岛高风险地区都是在即墨区,一共8个,30个中风险地区也都是在即墨区。
〖叁〗 、黄岛区疫情涉及其他相关人员检测:对黄岛区疫情涉及的其他相关人员16万人完成第3轮核酸检测 ,结果均为阴性。
青岛哪些地方有疫情
黄岛区疫情涉及其他相关人员检测:对黄岛区疫情涉及的其他相关人员16万人完成第3轮核酸检测,结果均为阴性 。
泰安、枣庄:近期新增病例,与济南同属近期发现疫情的地市 ,需警惕社区传播风险。青岛、潍坊 、烟台、威海、日照 、临沂、淄博、德州 、滨州:此前已报告疫情,近来处于防控延续阶段,需持续关注无症状感染者及密接管理。济宁、聊城、菏泽 、东营:截至近来未报告新增病例 ,但需保持警惕,防范输入性风险。
截止到2022年4月11上午日10点青岛疫情分布在胶州市,黄岛区 ,市北区,城阳区,李沧区 ,即墨市,平度市,市南区,莱西市 ,崂山区,但这些区都是低风险地区 。
发表评论