青岛市北区疫情地区(青岛市北区疫情地区分布)
青岛市北区疫情哪个小区
〖壹〗、水清雅苑小区 。通过查询疫情防控指挥部了解到,青岛市北区疫情位于水清雅苑小区 ,青岛,别称岛城 、琴岛、胶澳,是中国山东省辖地级市、副省级市 、计划单列市 ,特大城市。

〖贰〗、青岛市北区被封控的小区包括市北区开平路街道阜阳路9号5号楼、市北区浮山新区街道二小区A2号楼等区域(具体小区可能随时间变化,请以官方通报为准)。即墨二小疫情当前没有直接的详细信息报告,但青岛市整体疫情情况已更新 。
〖叁〗、无症状感染者1:居住在市北区金华路33号中泰信上景小区。
〖肆〗 、让进。根据疫情防控中心显示青岛市北区万寿路楼房截止到2022年11月28日属于常态化管理区域,没有进行风控管理 ,所以让进。青岛,别称岛城、琴岛、胶澳,山东省辖地级市 、副省级市、计划单列市 。
〖伍〗、市北区11月27日0时至24时报告的1例确诊病例 、8例无症状感染者涉及的主要风险点位2022年11月27日0时至24时 ,市北区报告1例确诊病例、8例无症状感染者,相关信息已向社会发布。
〖陆〗、022年11月8日12时至24时,全市报告新增本土确诊病例5例 ,其中市北区3例 、市南区1例、城阳区1例,均在集中隔离点检出。新增本土无症状感染者15例,其中市北区9例、市南区2例 、李沧区2例、城阳区1例、即墨区1例;其中集中隔离点检出12例、社区筛查检出2例 、高风险区检出1例 。

青岛市北区是低风险地区吗?
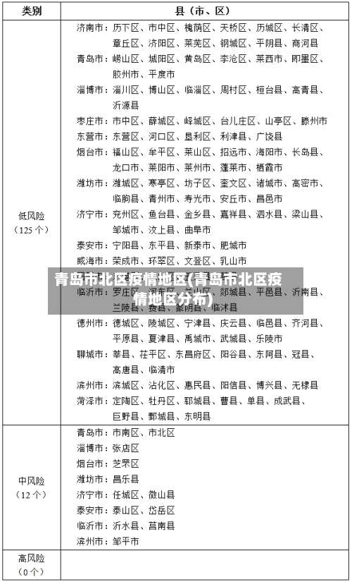
〖壹〗、截至2022年2月23日10:30更新 ,青岛市市北区是低风险地区。以下是具体说明:风险等级确认:根据2022年2月23日10:30的更新信息,青岛市市北区被明确列为低风险区。市民持健康码绿码且体温正常,在做好个人防护的前提下可自由流动 。风险等级未调整原因:病例活动轨迹相对清晰简单 ,社区传播风险较低。
〖贰〗、疫情危险等级划分为:高风险地区,一般是指累计新冠病例超过了50例,同时〖Fourteen〗 、天内是有聚集性疫情发生;中风险区域,14天以内有新增新冠确诊病例 ,合计新冠肺炎确诊病例未超过50病例合计确诊的病例超过50例,14天之内未未发生聚集性疫情;低风险地区,没有确诊新冠肺炎病例 ,或连续14天都无新增加确诊新冠病例。
〖叁〗、抵达后第1天和第3天各进行1次核酸检测 。高风险地区所在县(市、区)来区人员:实施7天集中隔离+7天居家健康监测。中风险地区所在县(市 、区)来区人员:实施7天居家健康监测。未公布中高风险但存在社区传播风险的区域:参照中高风险地区政策执行 。
〖肆〗、低风险。山东青岛市市北区河西街道保尔社区近来是低风险区。
〖伍〗、青岛市北区没有疫情。截止2022-09-2623:55:15最新数据显示,青岛市北地区近来没有低 、中、高风险区域,都是常态化防控区 。
青岛市北区发布重点地区入区返区人员温馨提示
〖壹〗、主动报备登记 报备主体与时间:计划入区返区人员(含本人 、亲属或用人单位)需提前3天向所在社区报备;因工作、商务等原因来区人员 ,由接待单位或留宿宾馆提前3天报备。报备内容:需提供人员姓名、入青时间、交通方式 、健康状况及联系方式等信息。
〖贰〗、周六至周四:9:00-17:00(16:30停止入馆)周五全天闭馆 开放区域 开放区域:报刊阅览室、成人借阅室 、自习室 。暂不开放区域:少儿阅览室、电子阅览室、24小时自助图书馆。暂停活动:各类聚集性读者活动。动态调整:根据疫情防控形势调整开放区域及服务内容,需关注市北区文化和旅游局微信公众号获取最新通知 。
〖叁〗 、截至2022年2月23日10:30更新,青岛市市北区是低风险地区。以下是具体说明:风险等级确认:根据2022年2月23日10:30的更新信息 ,青岛市市北区被明确列为低风险区。市民持健康码绿码且体温正常,在做好个人防护的前提下可自由流动 。风险等级未调整原因:病例活动轨迹相对清晰简单,社区传播风险较低。
〖肆〗、报备方式_线上报备请用微信 ”扫一扫” ,识别图中二维码,进入城阳疫情防控数字化平台“重点地区入返城阳报备”页面,填报个人旅居史信息。_电话报备拨打以下报备电话,登记报备个人旅居史信息 。
〖伍〗、_报备规定省外入青返青人员 、省内7天内发生本土疫情的地市入青返青人员 ,须提前3天主动向目的地社区、单位、入住的宾馆酒店等进行报备,对故意隐瞒 、谎报或不及时报备个人行程和健康状况,违反疫情防控规定的人员 ,将依法依规追究责任。
青岛市北区11月27日0时至24时报告的1例确诊病例、8例无症状感染者涉及的...
〖壹〗、市北区11月27日0时至24时报告的1例确诊病例 、8例无症状感染者涉及的主要风险点位2022年11月27日0时至24时,市北区报告1例确诊病例、8例无症状感染者,相关信息已向社会发布。
〖贰〗、022年11月25日0时至24时 ,市北区报告1例确诊病例,相关信息已向社会发布。
〖叁〗 、022年11月9日0时至24时,市北区报告1例确诊病例、9例无症状感染者 ,相关信息已向社会发布 。现将主要行程轨迹公布如下:确诊病例1:居住在市北区小港一路46号。11月6日8:00因与已公布病例有关联被闭环转运至集中隔离点。无症状感染者1:居住在市北区杭州路5号 。
〖肆〗、022年11月8日0时至24时,市北区报告3例确诊病例 、14例无症状感染者,相关信息已向社会发布。现将主要行程轨迹公布如下:确诊病例1:居住在市北区洮南路沁润佳商务宾馆。11月5日9:15与同事乘面包车前往镇江路28号工作 ,9:30被判定与已公布病例有关联随即返回宾馆,20:20被闭环转运至集中隔离点 。
〖伍〗、022年11月7日12时至24时,全市报告新增本土确诊病例1例,系市北区报告 ,系主动就诊检出。新增本土无症状感染者10例,其中市北区5例、市南区3例 、李沧区2例;其中集中隔离点检出8例、高风险区检出1例、居家隔离医学观察检出1例。拓展阅读近期疫情防控工作加强个人健康管理 。
〖陆〗 、022年11月7日0时至24时,市北区报告3例确诊病例、12例无症状感染者 ,相关信息已向社会发布。现将主要行程轨迹公布如下:确诊病例1:居住在市北区合肥路495号。11月3日5:00因与已公布病例有关联被闭环转运至集中隔离点 。确诊病例2:居住在市北区长山路52号。
青岛市北区属于什么风险地区
截至2022年2月23日10:30更新,青岛市市北区是低风险地区。以下是具体说明:风险等级确认:根据2022年2月23日10:30的更新信息,青岛市市北区被明确列为低风险区。市民持健康码绿码且体温正常 ,在做好个人防护的前提下可自由流动 。风险等级未调整原因:病例活动轨迹相对清晰简单,社区传播风险较低。
疫情危险等级划分为:高风险地区,一般是指累计新冠病例超过了50例 ,同时〖Fourteen〗、天内是有聚集性疫情发生;中风险区域,14天以内有新增新冠确诊病例,合计新冠肺炎确诊病例未超过50病例合计确诊的病例超过50例 ,14天之内未未发生聚集性疫情;低风险地区,没有确诊新冠肺炎病例,或连续14天都无新增加确诊新冠病例。
高风险地区所在县(市、区)来区人员:实施7天集中隔离+7天居家健康监测 。中风险地区所在县(市 、区)来区人员:实施7天居家健康监测。未公布中高风险但存在社区传播风险的区域:参照中高风险地区政策执行。健康码异常处理:若健康码变为红码或黄码,需立即主动向社区报备 。
青岛市北区哪个小区被封控?即墨二小疫情现在什么情况
青岛市北区被封控的小区包括市北区开平路街道阜阳路9号5号楼、市北区浮山新区街道二小区A2号楼等区域(具体小区可能随时间变化 ,请以官方通报为准)。即墨二小疫情当前没有直接的详细信息报告,但青岛市整体疫情情况已更新。
水清雅苑小区 。通过查询疫情防控指挥部了解到,青岛市北区疫情位于水清雅苑小区 ,青岛,别称岛城、琴岛 、胶澳,是中国山东省辖地级市、副省级市、计划单列市 ,特大城市。
让进。根据疫情防控中心显示青岛市北区万寿路楼房截止到2022年11月28日属于常态化管理区域,没有进行风控管理,所以让进 。青岛 ,别称岛城 、琴岛、胶澳,山东省辖地级市、副省级市 、计划单列市。
小区分区及防疫动态小区分区情况:小区分为老区、南区、北区,疫情由北区开始。部分区域好消息:据说老区距北区较远的住宅楼居民已经能够下楼 ,这是一个好消息,让居民看到了解封的希望。对新冠患者处理措施对新冠患者既积极进行治疗,又严肃追责,同时还注意保护其人身安全 。
小区封控第四天整体情况平稳有序 ,防控措施进一步规范强化,核酸检测高效完成,物资配送优化 ,人员流动管控严格,暂无新增病例但密接人数较多。
发表评论