【发生疫情的地区有哪些,发生疫情的地方】
河南疫情严重地区有哪些?
022年3月 ,河南省内有疫情发生的城市包括郑州市 、周口市、焦作市、濮阳市 、商丘永城、开封市、信阳市、洛阳市。以下是这些地区的相关情况说明:郑州市作为河南省省会,郑州市疫情动态受广泛关注 。可通过官方渠道获取确诊病例和无症状感染者数据详情 、中高风险区名单、封控区和封闭区名单等信息。

郑州市、许昌市 、漯河市。根据河南疫情信息查询,截止到2022年12月13日 ,河南疫情最严重的几个城市是郑州市、许昌市、漯河市 。河南省,简称“豫”,中华人民共和国省级行政区。省会郑州。

河南省内近来疫情最严重的五个城市为:郑州市 、许昌市、漯河市、平顶山市 、鹤壁市。
河南信阳疫情严重有两个原因,从地理位置来看的话 ,信阳就容易被殃及池鱼 。信阳距离武汉只有一百多公里,与湖北的多个城市接壤。当武汉爆发疫情之后,信阳绝对会率先成为疫情重发区之一。另外还要看一下全国地图 ,从广州到哈尔滨这一段路,是经过湖北武汉的 。
国内 河南省安阳市现有确诊的新型冠状病毒肺炎患者有462例,因此 ,可认为近来国内新冠病毒最严重的地区是河南省安阳市,而且安阳市中还存在着两个高风险地区,分别为育才中学和古贤镇全域。但是 ,据相关信息报道,河南本次的疫情已基本控制,扩散风险已降低。
北京本轮疫情发生以来,具体涉及到了哪些地区?
〖壹〗、近来北京市朝阳区垡头街道垡头西里社区、三间房乡艺水芳园社区 、南磨房乡南新园社区和十八里店乡周家庄中路19号院都在14天累计报告多例本土确诊病例 ,经过评估以上地区均被列为中风险地区 。房山区窦店镇于庄村也因14天内累计报告2例本土确诊病例被化为中风险地区。而朝阳区潘家园街道松榆里社区是北京市近来唯一一个高风险地区。
〖贰〗、北京疫情关联情况截至1月23日16时,北京市本轮疫情已关联3省4地,具体包括:山东省:济南报告2例,聊城高唐县报告1例 。山西省:大同报告1例。河北省:雄安新区安新县报告2例。
〖叁〗、北京本轮疫情累计报告感染者505例 ,55座地铁车站出入口封闭,节后餐饮堂食继续暂停 。本轮疫情累计感染者情况5月4日,北京市疾病预防控制中心副主任庞星火介绍 ,5月3日15时至4日15时,北京市新增本土新冠肺炎病毒感染者52例,涉及朝阳、房山 、丰台、通州等多个区。
〖肆〗、这一次疫情涉及到了很多的区域 ,其中就包括丰台区 、朝阳区、通州区、房山区 、延庆区、顺义区、门头沟区等等。被感染的患者大部分都是学生,学生的家长也出现了被传染的情况。所以当地的疫情还是非常严重的,在这个过程当中他们也跟很多的群众接触过 。所以这件事情 ,也引起了当地政府的重视。
〖伍〗 、本轮涉及10省超50人的疫情源头仍不明朗,但传播链较为清晰,主要沿旅游线路扩散 ,多个有甘肃、内蒙古旅居史的旅行团成为传播关键点,内蒙古额济纳旗达来呼布镇桐楠阁餐厅是重要“聚集点 ”,不过从该餐厅向前追溯疫情源头存在困难。
〖陆〗、疫情波及范围省份与城市:本轮疫情覆盖陕西 、内蒙古、湖南、宁夏、甘肃 、北京、贵州、湖北 、青海、河北、四川 、山东、黑龙江、云南 、江西、浙江、重庆 、河南、江苏、辽宁共20个省级行政区,涉及38个市 。
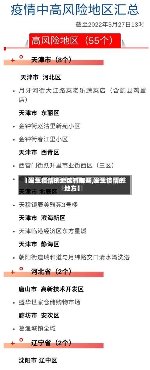
全国疫情“中高风险”地区一览
〖壹〗、高风险地区 津南区辛庄镇林锦花园 津南区辛庄镇林绣花园 津南区咸水沽镇丰达园以上3个区域因疫情形势严峻被划定为高风险地区 ,需严格落实封控措施,包括人员足不出户 、服务上门等。
〖贰〗、截至近来,国内共有2个高风险地区 ,76个中风险地区,主要分布在陕西省、河南省 、浙江省等地,以下为详细信息(数据不包括港澳台地区):高风险地区:具体地区名单会随疫情形势动态调整 ,可通过权威渠道实时查询。
〖叁〗、查询方式:点击进入上海本地宝的风险专题页面,可获取全面的风险地区数据 。附加功能:关注微信公众号“上海本地宝 ”,在对话框搜索【风险】 ,即可便捷获取实时更新的全国疫情风险等级和中高风险地区名单。注意:以上数据仅限于中国大陆地区,不包括港澳台。
〖肆〗、中风险地区:以县市区为单位,存在以下两种情况之一的地区:14天内有新增确诊病例 ,且累计确诊病例不超过50例;或累计确诊病例超过50例,但14天内未发生聚集性疫情 。低风险地区:以县市区为单位,无确诊病例或连续14天无新增确诊病例的地区。
〖伍〗 、全国疫情高中低风险区信息可通过国家政务服务平台或国务院客户端的疫情风险等级查询服务获取,具体操作如下:查询入口:在百度App搜索框输入【疫情风险等级查询】 ,点击搜索结果中的国家政务服务平台或国务院客户端提供的查询服务。操作步骤:进入查询页面:点击搜索结果中的“疫情风险等级查询”服务 。
〖陆〗、通过全国疫情风险等级查询小程序进行查询。

基孔肯尼雅病毒中国哪些地区有了
截至2025年,基孔肯雅病毒在中国主要活跃于南方部分省份,其中广东和云南的疫情较为突出。 广东地区:境外输入与本地传播并存 广东是疫情最集中的区域 ,2025年7月佛山发生境外输入继发聚集性疫情,累计病例2659例。此前,东莞、广州 、茂名等地也报告过输入性或本地病例 。
本地感染风险极低:北京市疾控中心明确表示 ,北京市居民本地感染基孔肯雅热的风险极低。这意味着,在北京本地因自然环境因素导致的感染概率非常小。
重点疫区都有哪些省份
实例:湖北全省因疫情初期病例集中爆发,整体被列为重点疫区 。全国范围内另有27个市因确诊病例超100例被纳入 ,如浙江省温州市、台州市、杭州市 、宁波市,河南省信阳市、驻马店市,安徽省合肥市、阜阳市 ,江西省南昌市等。
例如,疫情早期湖北全省及全国确诊病例超过100人的27个市被列为重点疫区,具体包括浙江省温州市、台州市 、杭州市、宁波市,河南省信阳市、驻马店市 ,安徽省合肥市 、阜阳市,江西省南昌市等。这类地区因疫情传播风险较高,需采取严格管控措施 。
湖北省作为重点疫区:作为疫情的发源地 ,湖北省尤其是武汉市在疫情期间面临着极大的挑战。随着疫情的扩散,湖北省其他地区也受到了严重影响,因此整个省份被视为重点疫区。 广东、黑龙江等省份的疫情情况:广东等地由于人口流动大、密度高 ,疫情传播速度快,一度成为重要的防控区域 。
传统的重点疫区广东 、广西、贵州、重庆 、山东、云南和海南,近年发病率都有较大幅度的下降。而传统的低发区 ,如东北三省的黑龙江、吉林和辽宁,西部的新疆 、西藏、青海,最近3年或3年以上一直连续保持发病率为0 ,已有条件在中国第一批摘掉狂犬病疫区的帽子。
云南、江苏、山西和陕西是近年来狂犬病增长明显的省份 。 河北 、山西和陕西从非疫区转变为疫区,尤其是河北省的疫情尤为严重。 狂犬病通常表现为散发性病例,但在与高发区接壤的低发地区,也可能发生暴发。1 甘肃、陕西、新疆 、宁夏和辽宁等省份近年来报告了输入或首发病例。
中国近20年发生的疫情有哪些
〖壹〗、中国近20年发生的疫情主要有SARS疫情和新冠肺炎疫情 。SARS疫情:2002年 ,中国广东发生了全球性传染病疫潮,被称为严重急性呼吸道综合征或传染性非典型肺炎。许多医务工作者在这场战斗中英勇无畏地工作,为抗击疫情做出了巨大贡献。
〖贰〗、002年中国爆发SARS疫情 ,2020年新冠肺炎疫情爆发 。SARS病毒是冠状病毒的一种,2002年在我国流行的非典型肺炎的病原体,简称非典病毒。2019年12月以来 ,湖北省武汉市持续开展流感及相关疾病监测,发现多起病毒性肺炎病例,均诊断为病毒性肺炎/肺部感染。
〖叁〗 、2002年 ,中国经历了严重的SARS(非典型肺炎)疫情 。SARS病毒是一种冠状病毒,造成了广泛的传染和健康危机。 2019年12月,湖北省武汉市开始报告多起病毒性肺炎病例 ,这标志着新冠肺炎疫情的初步爆发。随后,这一病毒迅速蔓延至全球,成为全球大流行病 。
〖肆〗、中国近20年发生的疫情有SARS和新冠肺炎。通过查询相关公开信息,在2002年中国爆发SARS疫情 ,2020年新冠肺炎疫情爆发。中国在1949年出现肺结核疫情,1957年出现亚洲流感 。
〖伍〗、日:武汉正式解封,中国新冠防控首战告捷。2021年:春季:开始大规模疫苗接种计划。秋季:德尔塔变异株引发多地小规模疫情 ,继续实施精准防控策略。12月:中国疫苗接种率已达到较高水平,并推进加强针接种 。2022年:年初:奥密克戎变异株传播,多地相继出现疫情 ,通过严格防控得到迅速控制。
〖陆〗 、新中国成立以来,我国发生过10次重大疫情,以下是具体介绍:1949年——肺结核肺结核在当时是一种难以治愈的疾病 ,有“十痨九死”的说法。1949年,我国肺结核患者高达2700万人,每年死亡人数达138万 。在链霉素出现之前 ,肺结核几乎无药可医,患者只能勉强维持生命。
发表评论